外观
第1章 电路理论基础
在本章节,我们将深入探讨电路理论的基本原理,为理解电子元件及其应用奠定基础。本章从电子元件入手,包括电阻、电容、电感、二极管、晶体管和集成电路等多个方面。同时引导读者学习如何解读数据手册,并为不同电路设计选择合适的元件提供指导。
注:仿真电路波形数据仅供参考,具体以实际电路波形数据为准
1.1 电子元器件基础
电阻、电容、电感、二极管、晶体管以及集成芯片是电子设计中常用到的基础元件,了解这些元器件的种类与应用,为学习电子设计打好基础。
1.1.1 电阻识别与应用
电阻(Resistance,通常用“R”表示)是一个物理量,在物理学中表示导体对电流阻碍作用的大小。导体的电阻越大,表示导体对电流的阻碍作用越大。不同的导体,电阻一般不同,电阻是导体本身的一种性质。导体的电阻通常用字母R表示,电阻的单位是欧姆,简称欧,符号为Ω。
1. 电阻种类
电阻的分类根据阻值的特性可为固定电阻、可调电阻以及特殊电阻,可根据电路的需要选择合适的电阻。
(1) 常用固定电阻
固定电阻,即电阻值固定的电阻。在电子设计竞赛中,常用到的电阻种类及特点如下:
✳ 贴片陶瓷电阻:体积小,精度高,可靠性高,适合表面装贴技术,集成度好。 ✳ 金属膜电阻:稳定性高、受电压影响小、工作频率范围宽、高频特性好。 ✳ 功率电阻:用于小功率电路,稳定性好,线性度高,散热性好,过负载能力强。 ✳ 水泥电阻:用于大功率电路,价格便宜,体积较大,散热性好,使用时发热量高。
![]() | ![]() | ![]() | ![]() |
|---|---|---|---|
| 贴片陶瓷电阻 | 金属膜电阻 | 功率电阻 | 水泥电阻 |
(2)常用可调电阻
可调电阻,又称电位器,即电阻值可以调整的电阻。一般用于电路中的电压电流控制。大部分可调电阻都是机械结构调整,但也存在通过程序控制阻值的数字电位器。
![]() | ![]() | ![]() | ![]() |
|---|---|---|---|
| 3362封装电位器 | 3296封装电位器 | 旋转电位器 | 数字电位器 |
(3)常用特殊电阻
除了通用固定电阻和可调电阻外,还有一些特殊场合的电阻器,比如随着温度改变阻值的热敏电阻,随着光照强度变化的光敏电阻、随着电压变化的压敏电阻以及随着重量改变阻值的力敏电阻(电阻应变片)。
![]() | ![]() | ![]() | ![]() |
|---|---|---|---|
| 热敏电阻 | 光敏电阻 | 压敏电阻 | 力敏电阻 |
2. 电阻封装
电阻的封装是指其外部包装形式和结构,影响元件的安装、应用和热特性。常见的电阻封装类型包括插件型(Through-Hole)和贴片型(SMD)等。插件型便于手工焊接和维修;贴片型小巧轻便,适用于表面贴装技术。选择合适的封装类型,有助于在电路设计中实现最佳性能和可靠性。
(1)插件电阻
插件电阻引脚可以直接插入电路板中进行焊接,常用于需要高功率承受能力或手动调试更换的电路中,相对于贴片电阻有更大的额度功率,由于其焊接简单,成本低廉,广泛应用于电子基础训练及产品开发中。
插件封装尺寸规格与功率相关,尺寸越大其额定功率越大,常用功率规格有1/8W、1/4W、1/2W、1W、2W、3W、5W等。
![]() | ![]() |
|---|---|
| 插件电阻封装样式 | 3D预览图 |
(2)贴片电阻
贴片电阻的尺寸小,适合集成度高的电子产品设计开发。其常用规格尺寸有R0201、R0402、R0603、R0805、R1206、R2512等,这些数字代表了不同的封装尺寸,例如0201对应0.02 × 0.01英寸的尺寸,0402对应0.04 × 0.02英寸的尺寸,初学时建议优先采用0805封装尺寸电阻,大小适中,便于焊接。
![]() | ![]() | ![]() | ![]() |
|---|---|---|---|
| R0201封装 | R0603封装 | R0805封装 | R2512封装 |
3. 电阻识别
电阻识别是电子电路设计和维护中至关重要的技能。电阻常通过色环代码、数字代码或特定标记来进行识别。
(1)色环法
色环电阻通过不同颜色的色环来表示电阻值和容差值,使用户无需测量,即可直接读取电阻的大小,在装配调试时,非常直观。常见的色环有四环和五环,前两个或三个色环代表阻值的有效数字,倒数第二个色环代表乘数,最后一个色环代表公差。颜色编码表如下所示:
问题一:如下图1.1.6所示的四环电阻的颜色顺序为橙、绿、红、金,它的阻值是多少?
🔍 解答
根据标准颜色编码可知:
- 橙色 (3) 和 绿色 (5) 表示有效数字,因此有效数字为 35。
- 红色 (10^2) 表示倍乘因子,因此倍乘因子为 100。
- 金色 (+/-5%) 表示误差范围,因此误差范围为 5%。
答案:阻值为 3500Ω(3.5KΩ),误差范围为 5%。
(2)数码法
贴片电阻通常使用数码法表示阻值,直接在电阻体上印刷数字表示电阻的大小,常见的有三位数字表达以及四位数字表达法。前两位或三位数字代表阻值的有效数字,最后一位数字是倍乘因子。
问题一:如下图1.1.7所示的一个使用三位数码法标记的贴片电阻,数字为 473,它的阻值是多少?
🔍 解答
根据读数规则:
- 前两位数字 47 表示有效数字,因此有效数字为 47。
- 第三位数字 3 是倍乘因子,表示要将有效数字乘以 10^3,即1000。
答案:阻值为 47000Ω(47KΩ)。
问题二:如下图1.1.8所示的一个使用四位数码法标记的贴片电阻,数字为 4531,它的阻值是多少?
🔍 解答
根据读数规则:
- 前三位数字 453 表示有效数字,因此有效数字为 453。
- 第四位数字 1 是倍乘因子,表示要将有效数字乘以 10^1,即10。
答案:阻值为 4530Ω(4.53KΩ)。
4. 电阻应用
电阻在电路中扮演着至关重要作用。在电子应用中,电阻常用于电压分压、电流限制、信号调理和滤波等相关电路。通过选择合适的电阻,可以实现对电路的稳定性、功耗和响应特性的控制。电阻在电子设备中无处不在,在保证电路正常工作的同时,为信号处理和功率管理提供了必要支持。
(1)分压电路
分压电路是一种将输入电压分成两个或多个部分输出电压的功能电路。这种电路通常由几个电阻或其他元件组成,以实现将电压分成不同比例的功能,下面我们通过嘉立创EDA仿真图分析。
如图1.1.9中有两个电阻
将

小技巧
在使用单片机测量电池电压时,由于单片机的IO口ADC测量电压范围有限,可以先使用电阻分压后再给到单片机进行测量。
(2)限流电路
在一个并联电路中,电流会分流通过不同的分支,导致电阻并联的情况下电流分分配在各个电阻上。下面我们通过嘉立创EDA仿真图分析。
如图1.1.10,
将
在这种情况下,整个并联电路的总电阻为500Ω。由于并联连接,电压是相同的,每个电阻上的电压也是
根据欧姆定律,电流(I)可以通过以下公式计算:
对于电阻
对于电阻
因此,
(3)上拉和下拉电阻
上拉电阻和下拉电阻是在数字电路中常见的电路配置方式,用来确保输入信号在确定逻辑状态时的稳定性。
![]() | ![]() |
|---|---|
| 图1.1.11 上拉电阻电路图 | 图1.1.12 下拉电阻电路图 |
上拉电阻(图1.1.11):在输入端连接到高电平(通常是VCC)的电阻。当输入信号没有外部输入时,上拉电阻会将输入信号维持在高电平。当外部输入低电平,有上拉电阻,这个IO也会为低电平。常用于输入端连接到开关/按钮的情况或者单片机控制高电压时的情况,以确保输入信号在没有外部操作时稳定地保持在高电平。
下拉电阻(图1.1.12):与上拉电阻相反,在输入端连接到低电平(通常是GND)的电阻。当输入信号没有外部输入时,下拉电阻会将输入信号维持在低电平。当外部输入高电平时,有下拉电阻,这个IO也会为高电平。常用于确保输入信号在没有外部操作时稳定地保持在低电平,比如SPI的CS片选信号。通过下拉电阻让输入信号稳定在低电平。
上下拉电阻的选择原则:
上拉电阻:应当足够大以节约功耗和避免过大的电流流过,典型值应在1-10kΩ之间。
下拉电阻:应当足够小以确保足够的驱动电流,但过大的下拉电阻可能导致边沿变平缓。
在抗干扰角度上考虑,信号端口优选上拉电阻,因为上拉电阻在待机状态下不易受到辐射干扰,而下拉电阻容易产生误触。
(4) 滤波电路
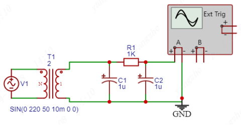
在滤波器中,电阻的作用通常是限制电流的流动,控制电容器的充电和放电速率,从而影响信号通过滤波器时的频率响应。这种组合可以有效地滤除不需要的频率成分,实现信号的滤波功能。下面我们通过嘉立创EDA仿真图分析。
![]() | ![]() |
|---|---|
| 图1.1.13 变压电路直连仿真图 | 图1.1.14 变压电路直连仿真示波器图 |
![]() | ![]() |
|---|---|
| 图1.1.15 变压低通滤波电路仿真图 | 图1.1.16 变压低通滤波电路仿真示波器图 |
对比图1.1.13和图1.1.15,我们可以看到电阻在两个电解电容
这种
①低通滤波器:在低通滤波器中,电阻和电容器串联连接,电阻限制了电流流过电容器的速度,从而使得信号中高频成分的能量被消耗或衰减,而低频成分通过。这样,低通滤波器能够滤除高频噪声或干扰,保留低频信号。
②高通滤波器:在高通滤波器中,电阻和电容器并联连接,电阻和电容器共同构成了一个延迟网络,使得低频信号的能量被衰减或消耗,而高频信号通过。这样,高通滤波器可以滤除低频噪声或直流偏移,保留高频信号。
③带通滤波器:带通滤波器通过串联和并联连接电阻和电容器,结合了低通和高通滤波器的功能,允许特定频率范围的信号通过,而滤除其他频率范围的信号。
![]() | ![]() |
|---|---|
| 图1.1.17 | 图1.1.18 |
若用S表示
计算
首先,确定你需要的截止频率(
对于
你可以选择一个已知的电阻或电容值,然后计算另一个值。例如,如果你选择了电阻值 (R),你可以计算电容值 (C):
示例计算:
假设你选择了一个电阻值 (),并且你需要一个截止频率为1.5kHz的滤波器。你可以计算所需的电容值:
(5) 反馈电路
在放大器电路中,电阻用于反馈网络,以控制放大器的增益和稳定性。
如图1.1.19所示的是一级共发射极放大器。这种类型的放大器通常用于放大输入信号,输出信号从晶体管的集电极获取。
VT1(晶体管):在这个电路中,晶体管被配置成共发射极放大器。它承担放大输入信号的任务。
放大器的输入信号通过基极输入到晶体管,晶体管在共发射极配置下放大输入信号,并将放大后的信号输出到集电极。通过负反馈,一部分输出信号被馈回到输入端,有助于稳定放大器的增益和性能。这种设计常用于音频放大器等应用中,其中晶体管提供放大功能,负载电阻确定输出信号的幅度,而负反馈有助于提高性能和稳定性。整体而言,这种一级共发射极放大器设计为输入信号提供了放大和稳定的输出信号。
(6) 阻抗匹配
在高频电路中,电阻用于阻抗匹配,以最大限度地传输功率并减少反射。阻抗匹配是一种电路设计技术,通过调整电路的输入和输出阻抗,使之与连接的设备或电路相匹配,从而最大限度地传输功率或信号,减少反射和损失。在电路设计中,阻抗匹配对于确保信号传输的有效性至关重要。
- 最大功率传输:阻抗匹配可以确保最大功率从一个电路传输到另一个电路中,避免功率的反射损失。
- 减少信号反射:正确匹配阻抗可以减少信号在传输过程中由于反射而导致的损失和干扰,确保信号稳定性和准确性。
- 提高信号传输效率:通过阻抗匹配,可以降低信号传输中的失真和噪声,提高信号传输的效率和质量。
- 加载效应:选择合适的负载阻抗来匹配输出到负载的阻抗,以最大化功率传输。
- 变压器:使用变压器来匹配不同阻抗之间的转换,通常用于射频电路和通信系统中。
- 匹配网络:使用匹配网络(如π型网络、T型网络)来调整输入和输出端口的阻抗,以实现匹配。
- 反射消除:通过反射消除技术(如衰减器、终端阻抗匹配器)来减少反射造成的损失。
- 射频电路:在射频通信和天线设计中,阻抗匹配至关重要,以确保尽可能多的能量传输到天线或接收器。
- 音频放大器:在音频系统中,阻抗匹配可以确保放大器和扬声器之间的匹配,保证音频信号传输的效率和质量。
- 传感器接口:在传感器和数据采集系统之间,阻抗匹配可以帮助最大化数据精度和稳定性。
小练习
T1.试试看,识别以下图片中的电阻的电阻值吧
插件电阻:
![]() | ![]() | ![]() |
|---|---|---|
| _______Ω ±_______% | _______Ω ±_______% | _______Ω ±_______% |
贴片电阻:
|
|
|
Ω | Ω | Ω |
T2.试试看,计算下图的电压电流值吧
![]() | ![]() |
|---|---|
| 图1.1.21 | 图1.1.22 |
图1.1.21中,流过
图1.1.22中,
1.1.2 电容识别与应用
1. 电容种类
电容(Capacitance)亦称作“电容量”,是指在给定电位差下自由电荷的储藏量,记为
表1.2 常见电容种类
| 常见电容种类 | 应用场景 | 倍乘因子 |
|---|---|---|
| 陶瓷电容 | 陶瓷电容器以陶瓷材料作为介质,分为单层和多层(M | ![]() |
| 铝电容 | 电解电容器使用电解质作为介质,分为铝电解电容。铝电解电容容量大、价格低廉。 | ![]() |
| 瓷片电容 | 瓷片电容分高频瓷介和低频瓷介两种。具有小的正电容温度系数的电容器,用于高稳定振荡回路中,作为回路电容器及垫整电容器。 | ![]() |
| 超级电容 | 超级电容器(也称为电化学电容器)具有极高的电容量和能量密度,充放电速度快,寿命长。 | ![]() |
| 钽电容 | 钽电容全称是钽电解电容,属于电解电容的一种,钽电容不需像普通电解电容那样使用镀了铝膜的电容纸绕制,本身几乎没有电感。 | ![]() |
| 安规电容 | 安规电容器用于保护电路安全,分为X电容和Y电容。X电容用于跨接在电源线之间,Y电容用于跨接在电源线与地之间。 | ![]() |
2. 电容封装
电容器是一种常见的电子元件,用于在电路中存储电荷、滤波、耦合信号等功能。电容器可以通过不同的封装形式来适应不同的应用场景。电容器的封装形式直接影响着其在电路设计中的应用和安装方式,常见的电容封装包括贴片式、插孔式、轴向引线式、电解电容等。 在电子产品的设计和制造过程中,选择合适的电容封装形式对于保证电路性能和稳定性具有重要意义。
![]() | ![]() |
|---|---|
| 图1.1.23 插件电解电容封装图 | 图1.1.24 瓷片电容封装图 |
直插电容是一种常见的电容器封装形式,也称为插孔式电容。这种电容器通过引出两根引线(引脚)来与电路板连接。直插电容通常应用于通用电子设备中,便于手工焊接或自动插件化装配。这种封装形式适用于需要可靠连接和固定的电路设计,同时也在较高的振动和冲击环境下表现良好。直插电容在广泛的电子设备中使用,如家用电器、计算机设备、通信设备等。
![]() | ![]() | ![]() |
|---|---|---|
| 图1.1.25 C0201封装图 | 图1.1.26 C0402封装图 | 图1.1.27 C0603封装图 |
![]() | ![]() | ![]() |
| 图1.1.28 CASE-A_3216封装图 | 图1.1.29 CASE-B_3528封装图 | 图1.1.30 DMS3封装图 |
贴片电容是一种常见的电容器封装形式,在现代电子设备中广泛应用。相比传统的插孔式电容,贴片电容更适合用于表面贴装技术(Surface Mount Technology,SMT)。这种封装形式的特点包括体积小、重量轻、安装方便和适应高密度电路板设计。贴片电容通常采用焊接方式连接到电路板上,有效减少了电路板的空间占用,促进了电子产品的小型化和轻量化。贴片电容在手机、平板电脑、电子手表等高科技产品中广泛使用,成为现代电子产品设计中不可或缺的元素之一。
3. 电容识别
电容器的识别通常需要查看其封装形式和印刷标记。常见的电容器标记包括容值(单位为法拉)、额定电压、容差、工作温度范围等信息。在贴片电容上,通常印有数字、字母或者编码来表示这些参数。有时还需要通过测量工具(如万用表)来确认电容器的具体数值,因为一些电容器上可能没有直接可读的标记。此外,对于电解电容,需要留意极性,确保正确安装以防止损坏电容器或引发电路问题。
(1) 直标法
直接将电容器的标称容量、耐压等参数印在电容器表面。
| 例:如图1.1.31所示的贴片铝电解电容。 220μF:表示电容容量为220微法。 50V:表示电容的额定电压为50伏特。 | ![]() |
|---|
(2) 数码标注法
用三位或四位数字表示电容容量,前两位表示有效数字,最后一位表示零的个数,单位为皮法(
| 例:如图1.1.32所示的直插瓷片电容。 102:表示电容容量为1,000 pF(1 nF)。 2KV:表示电容的额定电压为2K伏特。 | ![]() |
|---|
(3) 极性识别
对于有极性的电容器(如电解电容),需要区分正负极。常见的识别方法包括:
| 例:如图1.1.33所示的插件铝电解电容和钽电容。 引线长短:引线较长的一端为正极。 外壳标识:外壳上通常有明确的负极标识。(注意,此规则在钽电容中相反,钽电容外壳表示为正极,丝印靠近竖杠的是正极) | 图1.1.33-1 插件铝电解电容 | 图1.1.33-2 钽电容 |
|---|
4. 电容应用
电容是电子电路中一种重要的被动元件,其在各种电路中起着关键作用。通过存储和释放电荷,电容能够在电路中执行各种功能,包括滤波、耦合、去耦、稳压等。在电子设备中,电容广泛用于各种应用电路中,为电子系统的正常运行和性能改进提供支持。
在嘉立创EDA的原理图中,通常用这些标准符号表示,如图1.1.34所示。
(1) 滤波电路
滤波电容用于平滑整流后的脉动直流电压,减少电源中的纹波和噪声。
示例:在电源电路中,电解电容常用于滤波,确保输出电压稳定。
如图1.1.35所示,该电路中的电容作用:
- 滤波作用:电解电容可以平滑直流电源的输出,去除可能存在的波动和噪声,确保电路中的电压保持稳定。这在数字和模拟电路中尤为重要,以确保稳定的电压供应给电路元件。
- 稳压作用:电解电容在某种程度上可以帮助稳定输出的电压。当电源突然需要更多电流时,电解电容能够提供一些额外的电荷,帮助维持电压稳定性。
- 消除电磁干扰:电解电容还可以减少电源线上的高频电磁干扰,确保电路中的元件不受外部干扰并保持良好的工作状态。
(2) 旁路电路
旁路电容(Bypass Capacitor)是一种用于消除电源噪声和电压尖峰的电容器。它通常连接在电源和地之间,为高频噪声提供低阻抗通路,从而保护电路中的敏感元件。以下是旁路电容的详细介绍:常应用于在数字电路中,陶瓷电容常用于旁路,抑制电源噪声。
如图1.1.36所示,该电路中的电容作用:
- 消除电源噪声:旁路电容可以滤除电源中的高频噪声,确保电源电压的稳定性。
- 减少电压尖峰:在电源电压出现尖峰时,旁路电容能够迅速响应,吸收多余的电荷,防止尖峰电压对电路造成损害。
- 提供瞬时电流:在数字电路中,旁路电容可以在逻辑门切换时提供瞬时电流,满足电路的瞬时电流需求。
- 集成电路(IC):旁路电容通常放置在IC的电源引脚附近,以减少电源噪声对IC的影响。
- 电源电路:在电源输入端和输出端,旁路电容用于滤除高频噪声,确保电源输出的稳定性。
- 模拟电路:在模拟电路中,旁路电容用于滤除电源上的高频成分,防止噪声进入敏感的模拟信号路径。
- 电容值:旁路电容的电容值通常根据电路的工作频率选择。常见的旁路电容值为
、 等。 - 放置位置:旁路电容应尽可能靠近电源引脚放置,以减少寄生电感和电阻对其性能的影响。
- 并联使用:在某些应用中,可以并联多个不同电容值的旁路电容,以滤除不同频率的噪声。
(3) 储能电路
储能电容用于存储电能,在需要时快速释放,提供瞬时大电流。
示例:在相机闪光灯电路中,电容用于存储电能,瞬间释放以产生闪光。
典型电路示例:
电源通过限流电阻对电容充电,电容电压逐渐上升到电源电压。电容通过负载放电,电容电压逐渐下降到零。
- 在脉冲电源中,电容储能电路用于提供瞬时大电流,满足负载的瞬时功率需求。
- 在相机闪光灯电路中,电容储能电路用于存储电能,并在闪光时瞬间释放大量电能。
- 在电动工具中,电容储能电路用于提供启动电流,确保工具能够快速启动。
- 根据具体应用需求选择合适的电容值,以确保储能和放电效果。
- 确保电容的耐压值高于电路中的最高工作电压,避免电容损坏。
- 在需要更大储能容量时,可以并联多个电容,以提高储能能力。
(4) 定时电路
定时电容与电阻配合使用,形成
示例:在定时器电路中,电容与电阻组成的
![]() | ![]() |
|---|---|
| 图1.1.38 定时电路仿真图 | 图1.1.39 储能电路仿真示波器图 |
要设计一个
其中:
(将毫秒转换为秒)
从延时时间得出
将已知的数值代入这个公式,计算得出所需的电容值为:
因此,你需要选择一个约3微法(
(5) 耦合电路
耦合电容用于在不同电路之间传递交流信号,同时隔离直流成分,防止直流偏置影响后级电路。
示例:在音频放大器中,耦合电容用于连接前后级放大器,传递音频信号。
耦合电容电路的作用:
- 信号传输:耦合电容电路能够传递信号,使得不同电路部分之间能够进行数据、能量或控制信号的交换。
- 阻止直流通路:耦合电容可以允许交流信号通过,但会阻止直流信号通过,从而保持系统的工作稳定性,避免对直流偏置的影响。
(6) 去耦电路
去耦电容用于减少电源线上的电压波动,稳定电源电压,防止电源噪声干扰敏感电路。 示例:在微控制器电路中,去耦电容用于稳定电源电压,确保微控制器正常工作。
去耦电容和旁路电容的区别:
- 作用不同:去耦电容消除直流偏置,保留交流信号;旁路电容旁路高频噪声,提供低阻抗路径到地。
- 功能不同:去耦电容维持电路稳定、保护组件;旁路电容减少噪声干扰、提高信号质量。
- 位置不同:去耦电容放置于电源或信号路径以消除直流偏置;旁路电容放置于源和负载之间以旁路高频噪声。
(7) 振荡电路
这种电路基于电容器和电阻器的时变性质,通过适当的连接方式可以形成一个反馈回路产生自激振荡。其稳定的振荡频率取决于
![]() | ![]() |
|---|---|
| 图1.1.42 | 图1.1.43 |
- 低频振荡:适用于产生低频信号,通常在1Hz到1MHz之间。
- 结构简单:电路结构相对简单,成本较低。
- 应用广泛:常用于音频信号发生器、滤波器等低频应用。
其中,(
小练习
T1.试试看,识别以下图片中的电容的电容值和极性吧。
![]() | ![]() | ![]() |
|---|---|---|
| ______F ____侧是负极 | ______F ____侧是负极 | ______F ____侧是负极 |
![]() | ![]() | ![]() |
| ______F ____侧是负极 | ______F ____侧是负极 | ______F ____侧是负极 |
T2.试试看,计算下图的定时电路吧。
![]() | ![]() |
|---|---|
| 图1.1.44 | 图1.1.45 |
图1.1.44 中,该定时电路的时间是_______S。
图1.1.45 中,配置一个延时为
1.1.3 电感识别与应用
电感(Inductance)是闭合回路的一种属性,即当通过闭合回路的电流改变时,会出现电动势来抵抗电流的改变。是“电磁感应”现象的简称。
1. 电感种类
(1) 常见电感
表1.3 常见电感种类
| 常见电感种类 | 应用场景 | 示例图 |
|---|---|---|
| 功率电感 | 主要用于电源管理电路,如DC-DC转换器。它们能够处理较大的电流,并具有较低的直流电阻(DCR),以减少功率损耗。常见类型包括绕线型和多层型。 | ![]() |
| 贴片电感 | 是一种表面贴装电感,具有小型化、高品质、高能量储存和低电阻等特点。它们广泛应用于移动设备、计算机和通信设备中。常见类型包括绕线型和叠层型。 | ![]() |
| 色环电感 | 通过色环标示电感值,类似于色环电阻。它们通常用于滤波和储能电路。色环电感的电感值和误差通过色环颜色表示,常见于高频电子设备中。 | ![]() |
| 磁环电感 | 由环形铁芯和绕在其上的导线组成,常用于滤波、降噪和稳压等应用。它们具有较高的效率和较低的漏磁。 | ![]() |
(2) 常见特殊电感
表1.4 常见特殊电感
| 常见电感种类 | 应用场景 | 示例图 |
|---|---|---|
| 互感器 | 包括电流互感器和电压互感器,用于将高电压、大电流转换为低电压、小电流,以便测量和保护系统。它们在电力系统中起到电流变换和电气隔离的作用。 | ![]() |
| 变压器 | 利用电磁感应原理改变交流电压。它们广泛应用于电力传输和分配系统中,主要功能包括电压变换、电流变换和阻抗变换。常见类型有配电变压器、电力变压器和干式变压器。 | ![]() |
| 可调电感 | 可以通过改变线圈匝数或磁芯位置来调节电感值,适用于需要频率调整的电路,如振荡器和滤波器。常见应用包括半导体收音机和电视机中的振荡线圈。 | ![]() |
| 无线充电线圈 | 发射端线圈(TX)通过交流电产生变化的磁场,这个磁场在接收端线圈(RX)中感应出电流,从而实现能量传输。这种方式要求发射端和接收端线圈之间的距离较近,通常在几毫米到几厘米之间。 | ![]() |
2. 电感封装
电感是电路中常见的元件之一,也是电磁学中重要的概念之一。它是利用电流所产生的磁场来存储能量,同时也能在电路中产生阻碍电流变化的作用。
电感作为一种基本的电子元件,在各种电路和电子设备中都扮演着重要角色。通过深入了解电感的原理和作用,我们可以更好地理解电磁学和电路理论,从而在工程和科学领域中更好地应用和创新。
在本文中,我们将探讨电感的基本概念、工作原理以及在现代科技中的应用。让我们一起揭开电感的神秘面纱,探索其中蕴含的电磁世界奥秘。
(1) 插件电感
直插式电感是一种通过引出引脚插入电路板孔内的电感组件。这种电感的特点是结构相对独立,能够较为容易地与其他元件连接,方便维护和更换。直插式电感多用于较大型的电子设备和电路中,通常需要固定在电路板上以保持稳定性。
(2) 贴片电感
贴片电感是一种表面贴装型的电感元件,适用于现代电子设备中的高集成度和小型化设计。贴片电感外形较为扁平,常用于手机、无线通信设备、计算机等电子产品中,能够优化空间利用,并提高电路的集成度和性能。
3. 电感识别
电感作为电子电路中常见的元件之一,在信号处理、电源供应等领域有着重要作用。识别电感则是确认电感元件的参数特性,例如电感值、阻抗等,以确保电路设计与性能一致。本文将探讨电感的工作原理、分类及常见测量方法,帮助了解如何准确识别电感,为电子设备的设计与维护提供必要支持。
(1) 文字符号法
| 文字符号法使用数字和文字符号组合来表示电感值和偏差。 例:如图1.1.53所示的功率电感。 “2 | 图1.1.53 功率电感 |
|---|
(2) 色标法
| 色标法与电阻的色标法类似,通过色环颜色来表示电感值。 通常有三环或四环表示法: 前两位数字是有效数字,第三位是倍率。 如果有第四位,则表示误差等级。 例:如图1.1.54所示的色环插件电感。 色环标示为红-红-棕-银的电感表示其电感量为22×10^1微亨±10%(即220μH±10%)。 | 图1.1.54 插件电感 |
|---|
(3) 数码表示法
| 数码表示法使用三位数字来表示电感量: 前两位是有效数字,第三位表示有效数字后面加“0”的个数。 例:如图1.1.55所示的功率电感。 标示为“101”的电感表示其电感量为100μH。 | 图1.1.55 功率电感 |
|---|
4. 电感应用
电感作为电子元件中的重要组成部分,在电路设计和应用中扮演着关键角色。其特性和作用使得电感在各种电路中发挥重要的功能,例如滤波、阻抗匹配、能量传输等。通过合理设计和利用电感,可以实现电路的稳定性、效率和功能的优化。
在本文中,我们将介绍电感在电路中的应用,探讨其在不同类型电路中的作用和特点。让我们一起深入研究电感的应用,揭示其在电子领域中的重要性和价值。
在嘉立创EDA的原理图中,通常用这些标准符号表示,如图1.1.56所示。
(1) 滤波电路
滤波电路利用电感的频率选择性来滤除特定频率的信号。常见的滤波电路包括:
![]() | ![]() |
|---|---|
| 图1.1.57 | 图1.1.58 |
①损耗:
滤波电路:理论上可以无耗损,因为电感和电容的理想情况下不消耗功率。 滤波电路:存在耗损,因为电阻会消耗一部分功率。
②滤波效果:
滤波电路:对交流电的感抗大,滤波效果好,特别适用于高频信号的滤波。 滤波电路:对低频信号的滤波效果较好,但对高频信号的抑制效果相对较弱。
③应用场景:
滤波电路:常用于高要求的电源电路和高频信号处理。 滤波电路:常用于低频信号处理和工程测试领域。
首先,确定你需要的滤波器类型(例如低通滤波器)和目标截止频率()。
对于一个简单的
你可以根据已知的截止频率和一个已知的电感或电容值来计算另一个值。例如,如果你选择了电感值(
电感 (
电容 (
示例计算:
假设你需要设计一个截止频率为10kHz的低通滤波器,并且你选择了一个10mH的电感。你可以计算所需的电容值:
(2) 振荡电路
![]() | ![]() |
|---|---|
| 图1.1.59 | 图1.1.60 |
与
- 高频振荡:适用于产生高频信号,通常在1MHz以上。
- 频率稳定性高:由于电感和电容的特性,
振荡电路的频率稳定性较高。 - 应用广泛:常用于无线通信、时钟源、信号发生器等领域。
其中,(
(3) 变压器电路
变压器由两个或多个绕组组成,这些绕组通过一个共同的磁芯耦合在一起。当一个绕组(初级绕组)通以交流电时,会在磁芯中产生交变磁场,这个磁场在另一个绕组(次级绕组)中感应出电动势,从而实现电压的转换。
![]() | ![]() |
|---|---|
| 图1.1.61 变压器电路原理图 | 图1.1.62 变压器电路示波器仿真图 |
- 匝数比是初级绕组匝数(
)与次级绕组匝数( )的比值: - 初级电压(
)与次级电压( )的比值与匝数比成正比: - 初级电流(
)与次级电流( )的比值与匝数比成反比: b.变压器的等效电路
变压器的等效电路可以简化为一个理想变压器和一些附加元件,如电阻和电感。这些附加元件代表了实际变压器中的损耗和漏感。
c.变压器的计算
变压器的输入功率()和输出功率()在理想情况下是相等的,但实际中会有一些损耗:
变压器的效率()是输出功率与输入功率的比值:
(4) 电源管理电路
电感在电源电路中有多种重要应用,主要包括以下几个方面:
![]() | ![]() |
|---|---|
| 图1.1.63 电源管理电路原理图 | 图1.1.64 电源管理电路示波器仿真图 |
Boost电路是一种升压转换器,用于将较低的直流电压升高到所需的直流电压。以下是Boost电路的基本计算公式:
- 占空比:
- 输出电压:
- 输入电流:
- 电感电流纹波:
其中,是输入电压,是输出电压,是占空比,是开关频率,是电感值,是效率。
小练习
T1.试试看,识别以下图片中的电感的值吧。
插件电感:
![]() | ![]() | ![]() |
|---|---|---|
| ______H | ______H | ______H |
贴片电感:
![]() | ![]() | ![]() |
|---|---|---|
| ______mH | ______mH | ______mH |
T2.试试看,计算下图的滤波电路吧。
![]() | ![]() |
|---|---|
| 图1.1.65 | 图1.1.66 变压器电路 |
图1.1.65中,截止频率为
图1.1.66中,把
1.1.4 二极管识别与应用
1. 二极管种类
二极管是一种基本的半导体器件,具有正向导通和反向截止的特性。它是电子学中最简单且最常用的元件之一,广泛应用于各种电路中。
二极管有两个引脚,分别是阳极(Anode)和阴极(Cathode)。在正向工作时,当施加到阳极的电压高于阴极时,二极管将导通并允许电流流动;反向时则会截止,只有极小的反向漏电流。这种单向导电特性使得二极管在整流电路、信号检测、电压调节等方面发挥重要作用。
(1) 常见二极管
表1.5 常见二极管
(2) 常见特殊二极管
表1.6 常见特殊二极管
2.二极管封装
(1) 插件二极管
二极管是一种常见的电子元件,具有两个引脚,分别是阳极(Anode)和阴极(Cathode)。其主要特性是只允许电流在一个方向上流通,这使得二极管在电子学领域中具有重要的应用价值。在正向工作时,二极管允许电流流过;而在反向工作时,二极管阻止电流通过。这种单向导通特性使得二极管在整流、信号检测、波形整形等电路中起到关键作用。除了用作整流器外,二极管还被广泛用于电源适配器、放大器、振荡器和开关电路中。
不同类型的二极管具有各自特定的参数,如正向导通压降和反向击穿电压,根据具体的应用需求选择合适的二极管型号至关重要。
直插二极管是一种常见且重要的电子元件,具有直插设计的特点,便于在电路板上插入和焊接。这种二极管采用直插封装,适用于通过孔安装技术,广泛应用于各种电子设备和电路中。
直插二极管常见于电源供应、通信设备、计算机硬件以及其他电子产品中。其特性和用途与传统二极管相似,但其直插设计使得在电路板上的安装更为便捷和灵活。
(2) 贴片式二极管
贴片二极管(SMD Diode)扮演着至关重要的角色。这类二极管是一种表面贴装的元件,具有小巧的尺寸和轻便的特点,适合高密度电路板设计和自动化生产。由于其体积小、重量轻,以及对空间的高度利用。
3. 二极管识别
二极管是一种基础的半导体器件,常用于电子电路中。它具有正向导通和反向截止的特性,用于整流、限流、信号检测等多种应用。二极管一般由两种不同掺杂的半导体材料构成,其中P型掺杂的区域与N型掺杂的区域通过P-N结连接在一起。
(1) 外观标识
| 小功率二极管的负极(N极)通常用色环标记,正极(P极)则没有标记。有些二极管会直接在外壳上标注“P”和“N”来表示正负极。 例:如图1.1.74所示二极管外观表示。 | 图1.1.74-2 贴片二极管图 | 图1.1.74-2 贴片二极管图 |
|---|
(2) 引脚长度
| 对于发光二极管(LED),可以通过引脚的长短来识别,长脚为正极(阳极),短脚为负极(阴极)。 例:如图1.1.75所示发光二极管引脚图,长的引脚是正极,短的引脚是负极。 | 图1.1.75 插件二极管引脚图 |
|---|
4. 二极管应用
二极管作为电子元件的重要组成部分,被广泛应用于LED灯带等多种产品中,而其封装技术则直接影响着产品的质量和生产效率。
在本文中,我们将介绍二极管在电路中的应用,探讨其在不同类型电路中的作用和特点。让我们一起深入研究二极管的应用,揭示其在电子领域中的重要性和价值。
在嘉立创EDA的原理图中,通常用这些标准符号表示,如图1.1.76所示。
(1) 整流电路
本文将深入探讨半波整流电路和全波整流电路的原理、工作方式及其在不同领域中的实际应用和优势。
- 半波整流电路
半波整流电路是一种常见的电子电路,常用于将交流电信号转换为直流电信号。在电子学中,半波整流电路起到了关键的作用,特别是在电源和信号处理方面。通过半波整流电路,我们能够去除交流电信号的负半周,只保留正半周,从而实现电压的单向传输。这种电路设计简单,成本低廉,因此在各种电子设备和电源系统中广泛应用。
- 全波整流电路
全波整流电路是一种常见且重要的电子电路,用于将交流电信号转换为直流电信号。相较于半波整流电路,全波整流电路能够有效地将输入信号的所有周期转换为输出信号的正半周期,提供更加稳定的直流输出。
这种电路结构通常包括桥式整流器或中心点整流器,能够更高效地利用输入信号,并减少直流波动。全波整流电路在电源系统、通信设备以及各种电子设备中都有着广泛的应用。
(2) 稳压电路
齐纳二极管稳压电路是一种常见且有效的电子电路,用于在电路中提供稳定的输出电压。通过利用齐纳二极管的特性,在电子设备和电源系统中实现对电压的稳定控制。
这种电路设计简单,成本较低,并且在各种应用中均能发挥重要作用。齐纳二极管稳压电路能够帮助电子设备克服电源波动和干扰,确保输出电压在较窄范围内保持稳定。
(3) 保护电路
二极管反向电流保护电路是一种常见的电子电路设计,用于防止电路中的二极管受到反向电流的损坏。这种保护电路通常通过在电路中引入反向极性的二极管来实现。当电路中出现反向电压时,这个额外的二极管会截断反向电流,从而保护原始二极管不受损坏。
二极管反向电流保护电路在各种电子设备和电路中广泛应用,特别是在需要对电路元件进行保护的场合下。
(4) 续流二极管电路
续流二极管电路,常用于开关电源和变换器中。该电路包含一个二极管,用于提供一条低阻抗路径,使电流得以续流,以防止主开关元件(如晶体管)在关断时受到过高的反向电压。通过续流二极管,系统能够保持正常的电路操作,并防止开关元件损坏。
这种电路设计的重要性在于它能够控制开关元件的反向电压,减小功率损耗,提高电路效率,并延长元器件的使用寿命。在开关电源和各种功率电子应用中,续流二极管电路被广泛应用。
(5) 检波电路
峰值检测器用于检测输入信号的峰值或最大值。峰值检测器通常包含一个电容器或一个峰值保持电路,用于捕获并保持输入信号的峰值,并输出一个与该峰值相关的电压或电流信号。
在许多应用中,峰值检测器被用于监测信号的峰值,以便进行功率控制、音频处理、自动增益控制等。这种电路在需要测量信号峰值并做出相应反应的情况下非常有用,例如在音频设备、通信系统和测量仪器中常见的应用场景。峰值检测器可以帮助系统对信号的峰值进行及时调整和处理,以确保信号处于适当的范围内,不至于损坏设备或引起失真。
(6) 限幅电路
负限幅电路用于限制信号波形的最大负幅和最小负幅。这种电路通常由两个二极管和若干个电阻组成。在该电路中,当输入信号的幅度超出设定的下限时,电路中的二极管将开始导通,使得输出信号被限制在一个特定的负幅范围内。
负限幅电路适用于需要限制输入信号幅度范围的应用,以防止电路受到超过特定幅值的输入信号的干扰。这种电路常见于通信系统中,用于保护设备免受输入信号超出可接受范围的影响。
负限幅电路的设计可以根据具体的需求和应用场景进行调整,以确保信号被正确限制在所需的负幅范围内。这种电路在实际应用中扮演着重要的角色,保护电子设备免受不良信号干扰和损害。
正限幅电路是一种电子电路设计,用于限制信号波形的最大正幅和最小正幅。这种电路通常由二极管和电阻构成。正限幅电路可以确保输出信号的幅度不超过设定的正幅范围,对于需要控制信号幅度的应用非常实用。
在正限幅电路中,当输入信号的幅度超过设定的上限值时,电路中的二极管变为导通状态,从而限制输出信号的幅度在一定正幅范围内,以保护接收设备不受过大正幅信号的影响。
正限幅电路在通信系统、音频设备和信号处理中起着重要作用。通过控制信号的正幅范围,可以确保信号处于合适的范围内,避免信号失真或设备受损。
正偏压限幅用于在信号处理中对信号进行限制,并将其偏置到正电压。该电路通常由正向偏置电路和限幅电路组成。
正偏压限幅电路的作用是限制输入信号的振幅范围,并将信号的波形向正电平偏置,以确保输出信号只在一定范围内。这种设计在通信系统、音频设备和信号处理中很常见,可以帮助调整信号以满足特定应用的要求。
通过正偏压限幅电路,可以有效控制信号的振幅范围,保护接收设备不受过大信号的损害,并确保信号在适当的范围内工作。
负偏压限幅是一种电路设计,用于在信号处理中对信号进行限制,并将其偏置到负电压。这种电路一般由负向偏置电路和限幅电路组成。
负偏压限幅电路的作用是限制输入信号的振幅范围,并将信号的波形向负电平偏置,以确保输出信号仅在特定范围内。这种设计在通信系统、音频设备和信号处理中经常使用,可帮助调整信号以满足特定应用的要求。
通过负偏压限幅电路,可以有效控制信号的振幅范围,保护接收设备免受过大信号的损害,并确保信号在适当的范围内工作。
双向偏压限幅电路是一种设计用于在信号处理中对信号进行双向限制并进行偏置的电路。这种电路结合了正偏压限幅和负偏压限幅的功能,可以在正负两个方向限制输入信号的振幅范围,并分别将信号向正负电平偏置。
双向偏压限幅电路在一些特定应用中非常有用,例如在某些音频设备和通信系统中,需要同时对信号的正负波形进行限幅和偏置处理。
通过双向偏压限幅电路,可以有效控制信号的振幅范围,保护接收设备免受过大信号的影响,并确保信号在适当的范围内变动。
(7) 钳位电路
钳位电路(Clamping Circuit)是一种电路设计,用于固定信号的直流参考电平到一个特定的值。这种电路能够将输入信号的峰值或波形上、下限压缩或“钳住”,使其不超过设定的阈值。
通过钳位电路,可以使信号在一定范围内保持稳定,有助于确保后续电路正常运行或避免超出特定范围的问题。钳位电路在信号处理、通信系统和传感器等领域得到广泛应用,为信号处理和采集提供了稳定可靠的基础。
小练习
T1.试试看,识别以下图片中的二极管的极性吧。
插件二极管:
|
|
|
贴片二极管:
T2.试试看,根据波形绘制电路吧
1.尝试使用嘉立创EDA使用二极管设计一个波形为图1.1.97所示的电路。
1.1.5 晶体管识别与应用
1. 晶体管种类
晶体管是现代电子电路中非常重要的元件,主要分为两大类:双极结型晶体管 (BJT) 和 场效应晶体管 (FET)。每种类型都有其独特的结构、工作原理和应用场景。
表1.7 常见晶体管种类
| 常见晶体管种类 | 应用场景 | 示例图 |
|---|---|---|
| BJT-NPN型晶体管 | 由两个N型半导体和一个夹在中间的P型半导体组成。是电流控制。 | ![]() |
| BJT-PNP型晶体管 | 由两个P型半导体和一个夹在中间的N型半导体组成。是电流控制。 | ![]() |
| FET-JFET结型场效应晶体管 | 通过栅极电压控制源极和漏极之间的电流。是电压控制。适用于低噪声放大器。 | ![]() |
| FET-MOSFET金属氧化物半导体场效应晶体管 | 具有更高的输入阻抗和更低的输出阻抗,分为耗尽型和增强型。是电压控制。适用于低噪声放大器。广泛用于开关电源和数字电路。 | ![]() |
| IGBT绝缘栅双极晶体管 | 结合了BJT和MOSFET的优点,常用于高功率应用,如电动汽车。 | ![]() |
2. 晶体管封装
(1) 插件晶体管
插件晶体管是一种常见的电子元件,用于放大、开关和调节电路中的信号。该器件通常通过具有引脚的插件式封装形式,便于在电路板上插拔使用。插件晶体管在电子工程中扮演着重要的角色,广泛用于放大器、逻辑电路、振荡器等电路中。随着技术的发展,插件晶体管的种类和性能不断提升,为各种应用提供了灵活的解决方案。
(2) 贴片式晶体管
贴片晶体管,也称为SMD(Surface Mount Device)晶体管,是一种封装形式紧凑、适用于表面贴装技术的晶体管。这种类型的晶体管在电子设备的设计和制造中扮演着重要的角色。贴片晶体管相比传统的插件晶体管具有体积小、重量轻、可靠性高等优势,广泛应用于各种电子产品中,如手机、计算机、电视等。在现代电子制造中,贴片晶体管的使用已成为一种常见的趋势,提供了更大的灵活性和设计空间。
3. 晶体管识别
晶体管是现代电子设备中不可或缺的关键元件,广泛应用于放大、开关、稳压等电路中。识别晶体管是电子工程师、技术人员及爱好者必备的基本能力之一。通过识别晶体管的引脚、标记、封装类型等特征,可以准确理解其性能参数和用途,有助于在电路设计、维修和构建中正确选择和使用晶体管。
(1) 通过外观
| 晶体管通常会在外壳上标有型号,通过查阅数据手册可以找到对应的引脚排列 例:如图1.1.105所示,FET运放及原理图引脚说明图,查找该芯片的数据手册,会有引脚脚位说明图。 | 图1.1.105-1 TL072CDR FET输入运放图 | 图1.1.105-2 TL072CDR FET输入运放图 |
|---|
(2) 通过封装识别
| 不同封装形式的晶体管引脚排列不同,例如 SOT-23 封装的晶体管通常从平面一侧看,从左到右依次为集电极、基极和发射极。 例:如图1.1.106,三极管图及原理图封装说明图,使用该封装的三极管通常脚位是固定的。 | 图1.1.106 MMBT5551-E 三极管图 | MMBT5551-E 三极管图 |
|---|
(3) 使用万用表测量
判别基极:将万用表置于二极管档,黑表笔接触某一引脚,红表笔分别接触另外两个引脚。如果测得两个阻值都很小,则黑表笔所接的引脚为 NPN 型晶体管的基极;如果没有出现这种情况,则红表笔所接的引脚为 PNP 型晶体管的基极。
判别集电极和发射极:将万用表置于二极管档,黑表笔接基极,红表笔分别接另外两个引脚。对于 NPN 型晶体管,测得阻值较小的一次为集电极,较大的一次为发射极;对于 PNP 型晶体管,情况相反。
4. 晶体管应用
晶体管应用电路是电子学中的重要组成部分,广泛应用于各种电子设备和系统中。晶体管作为一种半导体器件,具有放大、开关和稳压等功能,可用于构建各种电路,包括放大器、振荡器、调制解调器、数字逻辑电路等。
在嘉立创EDA的原理图中,通常用这些标准符号表示,如图1.1.107所示。
(1) 振荡器电路
晶体管可以用来构建振荡器电路,产生稳定的振荡信号,如图1.1.108所示。
通过正反馈机制,晶体管振荡电路将部分输出信号反馈到输入端,使电路持续振荡。反馈信号与输入信号同相时,电路处于正反馈状态,输出信号幅度逐渐增大。
应用:广泛用于时钟信号生成、无线电发射和接收、频率合成等领域。
(2) 放大电路
晶体管可以用作信号放大器,将微弱的输入信号放大到所需的输出电平。
共射极放大电路是最常见的放大电路,既能放大电压又能放大电流。其特点是输入信号加在基极和发射极之间,输出信号从集电极和发射极之间取出。主要特点包括:
- 高电压增益:适用于电压放大。
- 中等输入电阻:适合大多数信号源。
- 较大的输出电阻:适合驱动高阻抗负载。
共集电极放大电路(也称为射极跟随器)主要用于电流放大。输入信号加在基极和发射极之间,输出信号从发射极和地之间取出。主要特点包括:
- 电压增益接近1:主要用于缓冲和阻抗匹配。
- 高输入电阻:适合高阻抗信号源。
- 低输出电阻:适合驱动低阻抗负载。
共基极放大电路较少使用,主要用于高频放大。输入信号加在发射极和基极之间,输出信号从集电极和基极之间取出。主要特点包括:
- 高电压增益:适用于高频信号放大。
- 低输入电阻:适合低阻抗信号源。
- 高输出电阻:适合驱动高阻抗负载。
放大电路的主要性能指标:
- 放大倍数:输出量与输入量之比,分为电压放大倍数和电流放大倍数。
- 输入电阻:从放大电路输入端看进去的等效电阻。
- 输出电阻:从放大电路输出端看进去的等效电阻。
- 通频带:放大电路对不同频率信号的放大能力。
(3) 开关电路
晶体管在开关电路中工作在两种状态:饱和(导通)和截止(关断)。
当基极电流足够大时,晶体管进入饱和状态,电流可以通过集电极和发射极;当基极电流很小时,晶体管进入截止状态,电流被阻断。
电路示例:
- 低边开关:晶体管连接在负载和地之间,控制电流从负载流向地。
- 高边开关:晶体管连接在电源和负载之间,控制电流从电源流向负载。
应用:
- 控制LED、继电器等低功率设备。
- 逻辑电路中的基本开关元件。
(4) 达林顿开关电路
基本原理:
达林顿管由两个晶体管串联组成,前级晶体管的发射极连接到后级晶体管的基极。这种结构使得达林顿管具有非常高的电流增益,前级晶体管的小电流可以驱动后级晶体管的大电流。达林顿开关电路通常用于需要高电流增益的场合,如大功率开关电路和电机驱动电路。
优点:
- 高电流增益:达林顿管的电流增益是两个晶体管电流增益的乘积。
- 高输入阻抗:前级晶体管提供高输入阻抗,减少对前级电路的负担。
(5) 稳压电路
串联稳压电路利用晶体管作为可变电阻,通过调整晶体管的导通程度来稳定输出电压。其基本组成部分包括:调整管(晶体管):控制电流流过负载的量。基准电压源(如齐纳二极管):提供稳定的参考电压。反馈网络:监测输出电压并调节晶体管的基极电压。
工作原理:
- 当输出电压增加时,基极-发射极电压降低,晶体管导通减少,输出电压降低。
- 当输出电压降低时,基极-发射极电压升高,晶体管导通增加,输出电压升高。
并联稳压电路通过并联在负载上的晶体管来分流电流,从而稳定输出电压。
组成部分包括:
- 调整管(晶体管):并联在负载上,分流多余电流。
- 基准电压源(如齐纳二极管):提供稳定的参考电压。
- 限流电阻:限制流过晶体管的电流。
工作原理:
- 当输出电压增加时,晶体管导通增加,分流更多电流,输出电压降低。
- 当输出电压降低时,晶体管导通减少,分流电流减少,输出电压升高。
小练习
T1.试试看,识别以下图片中的晶体管的极性吧
插件晶体管:
贴片晶体管:
T2.试试看,根据波形绘制电路吧
1.如图1.1.116所示的普通开关电路,尝试通过嘉立创EDA为其绘制晶体管控制的开关电路。
1.1.6 集成芯片识别与应用
1. 集成芯片种类
(1) 常见数字集成芯片
数字集成电路芯片是一种集成了数字逻辑电路功能的芯片,常见于计算机、通信设备和消费电子产品中。这些芯片包含了开关电路、存储器、计数器等功能模块,能够实现逻辑运算、数据处理等任务。常见的数字集成电路芯片包括微处理器、数字信号处理器(DSP)、存储器(如RAM和ROM)等,它们在现代电子设备中发挥着至关重要的作用。随着技术的发展,数字集成电路芯片的功能越来越强大,集成度也在不断提升,为电子产品的性能提升和功能创新提供了坚实的基础。
表1.8 常见数字集成芯片
(2) 常见模拟集成芯片
集成电路是现代电子设备中不可或缺的组成部分,这些芯片通过将多个电子元件整合在一个微小的硅芯片上,实现了各种信号处理和调节功能,为现代科技的发展提供了坚实基础。
表1.9 常见模拟集成芯片
(3) 常见存储芯片
存储芯片是现代电子设备中不可或缺的组成部分,这些芯片在计算机、智能手机、平板电脑等设备中发挥着重要作用,影响着设备的性能和速度。
表1.10 常见数字集成芯片
2. 集成芯片封装
(1) 插件集成芯片
在现代科技领域中,插件封装的集成芯片扮演着至关重要的角色。这种芯片集成了各种功能模块,并通过标准化接口进行封装,使得在产品设计和开发过程中更加便捷,以便快速更换。
(2) 贴片式集成芯片
贴片封装的集成芯片是现代电子设备中常见的一种封装形式。这种封装通过将芯片封装在一块小型的基板上,并在基板的表面焊接芯片引脚,从而实现对芯片的保护和连接。贴片封装的集成芯片通常具有体积小、功耗低以及性能稳定等特点,广泛应用于手机、电脑、智能家居等各种电子产品中。其高度集成化的特点使其能够实现功能强大的处理能力和丰富的功能模块,为现代科技的发展和创新提供了重要支持。
3. 集成芯片识别
(1) 外观检查
| 标识信息: 芯片上通常会有型号(通常型号会在丝印最上面)、生产厂商和生产日期等标识信息。通过查询这些信息,可以确定芯片的类型和功能。 例:如图1.1.125,MCU上的丝印信息,前两行标注了品牌和型号。 | 图1.1.125 MCU芯片标识 |
|---|
| 封装形式: 常见的封装形式包括DIP、SOP、QFP、BGA等。不同的封装形式有不同的引脚排列和结构。以BGA153封装为例,这是EMMC存储芯片的通用统一封装。 例:如图1.1.126,BGA153封装通常代表EMMC芯片 | 图1.1.126 BGA153 EMMC芯片通用统一封装 |
|---|
(2) 焊接识别
| 引脚编号: 引脚1通常会有特殊标记,如凹点、切角或色带。引脚编号通常按逆时针方向排列。 例:如图1.1.127,在EMMC芯片的左下角有一颗标记点,对接焊盘丝印上的标记点。 | 图1.1.127 EMMC芯片标记点 |
|---|
4. 集成芯片应用电路
晶体管应用电路是电子学中的重要组成部分,广泛应用于各种电子设备和系统中。晶体管作为一种半导体器件,具有放大、开关和稳压等功能,可用于构建各种电路,包括放大器、振荡器、调制解调器、数字逻辑电路等。
在嘉立创EDA的原理图中,因为集成芯片的功能不同所有原理图中的符号各不相同,具体以芯片型号为准。
(1) AMS1117 LDO固定输出电路
AMS1117是一种低压差线性稳压器,常用于将较高的输入电压转换为稳定的低电压输出。它有固定和可调两种版本,常见的固定输出电压有
主要特点:
- 低压差:在
输出电流下,压降约为 。 - 高精度:输出电压精度在±1%以内。
- 保护功能:内置过热保护和电流限制功能。
(2) LM358DR运放应用电路
LM358是一款双运算放大器,内部包含两个独立的高增益运算放大器,适用于单电源或双电源供电。
主要特点:
- 宽电源电压范围:单电源
至 ,双电源± 至± 。 - 低功耗:适合电池供电应用。
- 高增益:直流电压增益约为
。
应用电路:
- 信号放大器:用于传感器信号放大和处理。
- 电压跟随器:用于缓冲和隔离电路。
- 比较器电路:用于电压比较和开关控制。
反向放大器的增益公式为:
其中:是增益,是反馈电阻, 是输入电阻。
这个公式表明,反向放大器的增益是反馈电阻与输入电阻之比,并且输出信号的相位与输入信号相反。
小练习
T1.试试看,识别以下图片中的集成电路的功能吧。
识别下图芯片的型号:
![]() | ![]() | ![]() |
|---|---|---|
| 型号为______ | 型号为______ | 型号为______ |
通过立创商城查找下图芯片功能:
![]() | ![]() | ![]() |
|---|---|---|
| ______芯片 | ______芯片 | ______芯片 |
T2.试试看,根据需求绘制电路吧
1.如图1.1.31所示,尝试通过嘉立创EDA使用集成芯片将
1.2 数据手册阅读
1.2.1 数据手册查找
1. 通过嘉立创EDA查找
如果你是电路的设计者,则可以通过嘉立创EDA元件选择处查看到芯片原理图
①首先,在嘉立创EDA原理图的上边栏找到元件图标,图1.2.1为例。
图1.2.1 嘉立创EDA编辑器原理图绘制界面
②图1.2.2为例,然后输入我们需要的元件名称,找到对应的型号,在型号旁边就能看到芯片的数据手册了。
③图1.2.3为例,点击数据手册,嘉立创EDA会自动跳转到网页PDF,在浏览器中即可查看到原理图。
2. 通过立创商城查找
如何你是电路的维护者或者并不是通过嘉立创EDA设计的电路,对于数据手册的查找则可以通过立创商城查询。
①在浏览器中打开网址www.szlcsc.com,图1.2.4为例。
②图1.2.5为例,在搜索框搜索需要查找的芯片型号,然后找到对应的准确型号芯片,在型号的右下角即可查询到数据手册。
③图1.2.6为例,点击数据手册后,会显示该芯片的原理图及封装图,数据手册点击右上角的“点击下载”按钮即可下载,或者点击文件名跳转到网页。
1.2.2 数据手册要点
这里我们以AMS1117 LDO芯片为例。
1. 芯片简介
打开数据手册,我们首先应该查看芯片的概述,大致了解这是一颗什么芯片、有什么功能、在电路中起到什么作用。
通过AMS1117的数据手册,图1.2.7为例,我们可以知道以下信息:
- AMS1117是一颗低压差的线性稳压器芯片。
- 最大输出电流可达
。 - 有多种电压输出版本和可调电压输出版本。
- 通过这些信息,我们可以了解到这颗芯片大致的作用。
2. 芯片功能
通过查阅数据手册,我们还能看到芯片的功能或特点,方便我们更好的应用。
以AMS1117数据手册图1.2.8为例,我们能了解到该芯片的关键信息:
- 在1A电流输出时输出电压会降到
。 - 该芯片具有限流和过热保护功能。
电压模式时精度为2%, 、 、 、 及可调模式下精度为 。- 工作环境温度-40度到125度。
通过这些关键信息,我们可以更好的确定这颗芯片是否适合,更方便选型。
3. 芯片封装及引脚定位
芯片的封装同样重要,在数据手册中我们还需要重点查看封装,以便更好的设计电路。
以AMS1117芯片图1.2.9为例,数据手册会告诉你这颗芯片的封装及引脚定位图,同样还会有一张封装外形图,通过封装及引脚定位,我们可以知道这颗芯片左侧1号引脚是GND负极,中间2号引脚是
4. 芯片电气特性
芯片的电气特性是数据手册中极其重要的部分,这会告诉你这颗芯片的工作条件及配置信息。
以AMS1117芯片,图1.2.11为例,通过数据手册电气特性我们可以知道AMS1117的工作环境。假设我需要输出
5. 芯片典型电路
一般原理图还会提供一个典型电路,这个电路可以为我们设计原理图提供参考。
例如AMS1117,图1.2.12为例,我们可以通过原理图的典型电路设计原理图,这将非常方便。
6. 极限参数

图1.2.13 AMS1117原理图芯片极限参数介绍
对于部分芯片数据手册还会有极限参数,这是非常重要的一栏,以AMS1117,图1.2.13为例,这里会告诉你引脚温度的极限参数,引脚极限温度是持续5秒在260度,所以在焊接过程中要特别注意焊接芯片的温度和时长。Flash芯片也是同样,在焊接时不宜长时间高温。
7. 命令、通讯协议及时序
有的驱动或传感器集成芯片还需要通过IIC或SPI接口进行数据传输,这种我们就必须查看数据手册,确保能成功驱动。
![]() | ![]() |
|---|
图1.2.14 TM1650原理图芯片命令、通讯协议及时序介绍
参考TM1650 LED驱动芯片,为了驱动LED,我们必须按照数据手册的时序和指令配置,如图1.2.14所示的TM1650原理图,让MCU向驱动IC发送数据。通过查阅TM1650数据手册,我们可以看到这是一颗通过IIC协议驱动的芯片,我们必须按照数据手册的时序和命令配置来点亮LED。
小练习
T1.试试看,根据需求绘制电路吧。

图1.2.15 TP4056芯片图
1.如图1.2.15所示的芯片,尝试通过嘉立创EDA使用该芯片设计锂电池充电模块。
T2.试试看,根据需求绘制电路吧。

图1.2.16 LGS63040EP DC-DC恒流驱动芯片图
1.如图1.2.16所示的芯片,尝试使用嘉立创EDA为该集成芯片设计LED驱动电路。
1.3 元器件选型指导
1.3.1 选型原则
①普遍性原则:选择被广泛使用和验证过的元器件,尽量避免使用冷门或偏门的芯片,以减少开发风险。
②高性价比原则:在功能、性能和使用率相近的情况下,选择价格较低的元器件,以降低成本。
③采购方便原则:选择容易购买且供货周期短的元器件,以确保供应链的稳定。
④持续发展原则:选择在可预见的时间内不会停产的元器件,避免选用即将停产的器件。
⑤可替代原则:选择具有pin-to-pin兼容的元器件,以便在需要时可以方便地替换。
⑥向上兼容原则:尽量选择以前老产品使用过的元器件,以利用已有的设计和经验。
⑦资源节约原则:充分利用元器件的全部功能和管脚,避免浪费。
1.3.2 阻容感选型
1. 电阻选型
| 电阻选型原则:阻值、封装、功率、精度、材质。 ①我们首先应当考虑阻值,优先确定好电阻值,比如分压电路我们就需要根据正向电压考虑电容阻值。 ②其次根据电路功率要求、电路板布局空间和自身焊接水平确定好封装。比如大电流电路尽可能选择较大封装,减少发热。 ③对于精密电路,我们还需要考虑电阻精度,确保电路稳定性。 ④部分特殊电路我们还要考虑材质。 | 图1.3.1 0603电阻图 |
|---|
2. 电容选型
| 电容选型原则:容值、耐压值、材质。 ①同样的我们最先考虑的还是容值,优先确定好需要用的电容容值。 ②其次就是耐压值,确定电容所在电路的电压,避免过压导致爆炸。 ③最后就是材质,有的电路需要有极性的电解电容,有点则是无极性的,我们需要根据自己的电路需求确定。 | 图1.3.2 0805电容图 |
|---|
小练习
T1.试试看,根据需求选择芯片吧。

图1.3.3 分压电路原理图
如图1.3.3分压电路原理图,输入电压是
T2.试试看,根据芯片画电路图吧。
1.如图1.3.4电源滤波电路原理图,为了确保电源输出稳定,于是在两级并联了一个电解电容,现在需要对电容选型,你会如何选型。
1.3.3 单片机选型
单片机选型原则:架构、核心、主频、存储、IO口数量、协议。
首先,我们先要确定好我们需要做一个什么样的项目,我们才能决定MCU的型号。
1. 架构
![]() | ![]() | ![]() |
|---|---|---|
| 图1.3.5 ARM架构GD32芯片 | 图1.3.6 RISC-V架构WCH芯片 | IMG_588 图1.3.7 FPGA架构ZYNQ芯片 |
架构的选择是优先的,主要看你的项目是否需要低功耗,如果需要低功耗尽可能优先使用RISC-V架构的CPU,再考虑ARM架构的CPU。RISC-V架构功耗通常比ARM低一些,对于功能简单的项目最好使用8位51单片机,可以实现极低功耗。
2. 核心
![]() | ![]() | ![]() |
|---|---|---|
| 图1.3.8 双核M0核心的RP2040芯片 | 图1.3.9 双核LX7核心的ESP32S3芯片 | IMG_591 图1.3.10 单核A7核心的RV1103芯片 |
其次就是核心的选择,如果你的项目需要高效率和响应,比如有陀螺仪的项目,为了确保陀螺仪能实时高速检测,则可以选择双核或多核单片机,一个核心执行检测,一个核心执行程序。再比如需要运行Linux系统,则需要选择ARM CortxA系列核心而不是ARM CortxM,具体根据项目需求选择。
3. 主频
![]() | ![]() |
|---|---|
| 图1.3.11 具有72MHz的STM32F103芯片 | 图1.3.12 具有168MHz的STM32F407芯片 |
主频越高,意味着运算速度越快,响应越快。如果要做一个LVGL图形、OpenMV视觉识别等高运算的项目,那么我们就要选择一个主频较高的MCU。
4. 存储
一颗单片机通常会有的SRAM和Flash或ROM,我们在选型时主要看SRAM,不过这些空间不足都可以通过外接SDRAM或FLASH来解决,但是速度肯定比不过集成的。SRAM相当于单片机的内存,在OLED、
5. IO数量
![]() | ![]() |
|---|---|
| 图1.3.14 有6个IO口的STC8G1K08A芯片 | 图1.3.15 有112个IO口STM32F103芯片 |
IO口数量是较为重要的,确保MCU的IO口大于等于项目所需的最少IO口,当然你也可以使用矩阵的方法实现单IO控制2个设备,或者使用驱动IC,像LED矩阵灯,100个灯并不一定需要100个IO口。IO的数量优化从软件下手,当IO口不够用时可以尽可能通过软件优化减少IO使用。
6. 协议
![]() | ![]() | ![]() |
|---|---|---|
| 图1.3.16 具有BLE功能的CH582芯片 | 图1.3.17 具有NFC功能的NHS3100芯片 | IMG_599 图1.3.18 具有BLE+WIFI功能的ESP32C3芯片 |
支持的协议:有的项目需要用蓝牙,有的项目需要用WIFI,有的需要用NFC,像这样的项目并不一定需要外挂通讯模块,而是可以使用集成该功能的可编程MCU,比如CH582、nRF52832、ESP32C3/S3、NXP NTAG5芯片,这样的集成MCU可以省去外界通讯模块,节省功耗并实现高度自定义。
小练习
T1.试试看,根据需求选择芯片吧。
假设有一盆植物,这个植物是种在家里的,且家中有WIFI覆盖,由于要出远门,所以我们需要一个能实时监测植物环境信息的远程装置,并且功耗要足够低,你会如何选择该装置的主控芯片?
T2.试试看,根据需求选择芯片吧。
![]() | ![]() | ![]() |
|---|---|---|
| 图1.3.19 ARM-A7芯片 | 图1.3.20 双核RISC-V LX7芯片 | IMG_603 图1.3.21 双核ARM M0芯片 |
1.有三颗芯片,它们分别是ARM A7核心芯片、双核RISC-V LX7核心芯片、双核ARM M0核心芯片,你有一个使用JAVA语言开发的Web程序,你会考虑使用哪颗芯片?
1.3.4 电源选型
电源的选型主要是LDO和DC-DC芯片的选型。
1. 线性稳压器LDO
线性稳压器LDO选型原则:压差、输出电压、输出电流、输入电压。
(1) 输出电压
在选择LDO时我们首先应该先确定好我们需要的电压是多少。
![]() | ![]() |
|---|---|
| 图1.3.22 AMS1117 | 图1.3.23 AMS1117 |
输出电压的选择就要取决于下级电路的工作电压了,如果下一级电路工作电压是
(2) 输出电流
![]() | ![]() |
|---|---|
| 图1.3.24 LM1084S线性稳压器商城展示图 | 图1.3.25 TPMIC5504线性稳压器商城展示图 |
输出电流是选择LDO的关键,有的LDO能输出1A甚至更高的LDO,有的则只能输出
(3) 输入电压
此时我们应该能找到我们需要的LDO大致范围了,最后就是考虑输入电压。有的LDO最大输入电压为
![]() | ![]() |
|---|---|
| 图1.3.26 XC6204B332MR数据手册 | 图1.3.27 TPMIC5504数据手册 |
这里以XC6204B332MR和TPMIC5504线性稳压器为例,找到XC6204B332MR芯片数据手册的电气属性,我们可以看到Supply Voltage供应电压(
(4) 典型电路
典型电路是确定LDO型号后查看的,LDO典型电路通常非常简单,输出和输出分别加两个滤波电容就可以了。
2. 直流-直流转换器DC-DC
DC-DC和LDO的区别在于DC-DC功耗低、效率高、输入电压的范围较广,但所需的外围器件较多、负载响应差、输出的纹波也比较差。DC-DC的选型同样遵循LDO的选型流程,优先看输出的电压,电流以及电路图。
这里以TPMP1470GJ-Z直流转换器为例,在立创商城找到这颗芯片,可以看到这颗DCDC输入电压在3.5-18V,那么我们要确保我们的上级电路电压是在这个范围内的。其次看到输出电流是2A,那么就要确定我们的下级电路需要的电流小于
但是因为这是一颗可调输出电压的DC-DC,并且DC-DC外部电路较多,所以我们还需要打开该芯片的数据手册,查看下这颗芯片的具体数据。
![]() | ![]() |
|---|---|
| 图1.3.30 TPMP1470GJ-Z原理图典型电路 | 图1.3.31 TPMP1470GJ-Z原理图输出配置 |
打开数据手册,看到典型电路,这就是我们需要重点注意的外部电路。光使用DCDC芯片是不能正常工作的,还必须设计好外部电路。在电路的下面就有更为重要的输出电压配置表及公式,根据自己的需求配置好
3. 交流-直流转换器AC-DC及直流-交流逆变器DC-AC
AC-DC和DC-AC就不再细讲了,和前面的LDO、DC-DC选型是基本一致的,重点关注压差、输出电压、输出电流、输入电压、典型电路即可。
这里以TAS5-12-WEDT芯片为例,打开数据手册,可知该芯片的输入电压是
小练习
T1.试试看,根据需求选择芯片吧。
如图1.3.34所示芯片,你的下级电路需要
T2.试试看,根据芯片画电路图吧。
1.如图1.3.35所示芯片,尝试使用嘉立创EDA绘制一个转换模块,输入
1.3.5运算放大器选型
1. 电源电压和供电方式
单电源或双电源:确定电源配置,例如单电源(0~
供电范围:运放的供电电压必须覆盖实际电路的供电电压。
以LM358B为例,该运放共有2种供电模式,支持
2. 输入/输出范围
输入共模范围(CMRR):输入信号必须在运放的输入共模电压范围内,超出可能导致失真或失效。
轨到轨输入/输出:对于接近供电电压的信号,选择支持轨到轨输入/输出的运放。
以LMV358为例,这颗运放在特性中就写明了这是一颗支持轨到轨输出的运放,在电气特性中可以看到该运放的共模输入电压范围。
3. 增益带宽积(GBW)
确定信号频率,选择满足频率范围需求的增益带宽积。
以LM398DR为例,这颗运放的增益带宽积是
公式:GBW = 增益 × 信号频率
例如,10倍增益放大
4. 偏置电流和输入失调电压
输入偏置电流:偏置电流是指为了使运放内部晶体管正常工作而需要流入(或流出)输入端的电流。通常两个输入端的偏置电流接近,但不完全相等。对高阻抗输入电路特别重要,偏置电流过大会引入误差。在高阻抗传感器接口(如1MΩ阻抗),若运放偏置电流为1μA,会产生误差电压1V。
输入失调电压:失调电压是指当运放两个输入端电压完全相等时,输出端仍然存在的非零电压。它表示运放理想状态与实际状态的偏差。对精密测量应用尤为关键,小失调电压(如μV级)可以降低误差。输入电压为0,但输出电压为10mV,这说明失调电压为10mV,需要进行校正或选用低失调电压运放。
以LM398DR为例,这颗运放的输入偏置电流典型值为-
5. 噪声性能
电压噪声密度:对微弱信号放大,需关注运放的电压噪声(单位:
电流噪声密度:在高阻抗输入电路中尤为重要。
以LM398DR为例,这颗运放输入电压噪声密度为40
6. 开环增益
开环增益越高,运放的线性性能和反馈调节能力越强。
以LM398DR为例,开环电压增益典型值在140
7. 共模抑制比(CMRR)和电源抑制比(PSRR)
CMRR:提高对共模噪声的抑制能力。
PSRR:电源电压波动对输出信号的影响越小越好。
以LM398DR为例,共模抑制比和电源抑制比典型值在±2
8. 温度范围和环境条件
工作温度:需满足使用环境要求,如工业级(-40°C至85°C)。
漂移特性:对温度变化敏感的应用,选择低漂移运放。
小练习
T1.试试看,根据需求选择芯片吧
图1.3.44 单位增益放大器原理图
1.如图1.3.44所示单位增益放大器原理图,以上电路需要运算放大器,工作的环境温度在75°C,你会如何选型?
1.4 学习小结
本章系统性地介绍了电子元器件的基础知识、识别方法、常见封装及其在电路中的应用。以下是核心内容的总结与关键设计原则:
1.4.1 核心知识点
(1) 电子元器件分类及应用
- 电阻、电容、电感:主要用于信号处理、滤波、储能和限流。
- 二极管、晶体管:在整流、稳压、放大和开关控制中发挥重要作用。
- 集成芯片:高度集成化,简化了复杂电路的设计,适用于控制、通信和信号处理。
(2) 元器件识别与封装
- 熟练掌握色环法、标称数码法等识别方式。
- 理解元器件封装形式对散热、性能和安装的影响。
(3) 典型应用电路
元器件在实际电路中的应用通过原理图和典型电路展示,帮助理解其功能实现的逻辑。
实例:
(4) 数据手册的使用
- 数据手册提供了元器件的关键参数、典型应用和限制条件。
- 通过数据手册获取信息,可有效提高电路设计的可靠性和可控性。
1.4.2 电路设计原则
(1) 选型原则
- 元器件选型需综合考虑性能(频率、功耗等)、成本及应用场景需求。
- 特殊应用场景(如高频、精密测量)需优先选择低失真、高精度的元件。
(2) 可靠性设计
- 在设计中为元器件留有一定裕量,避免工作在极限条件下。
- 使用高品质、低漂移的元件以确保电路的长期稳定性。
(3) 优化设计
- 在电源设计中选择适当的稳压器(LDO、DC-DC)以提高效率并降低热损耗。
- 在模拟电路中,运算放大器的带宽、输入偏置电流等参数需匹配信号源特性。
(4) 实验验证
- 理论设计需通过仿真和实际测试验证。
- 测试中注意元器件的功率损耗、热量管理和兼容性。
1.4.3 拓展与提升(项目实战)
晶体管应用项目开发
555定时器
项目实践:使用所学的晶体管知识,设计一款555定时器。
结合工具:熟练使用EDA软件和仿真工具,提升设计效率。
运算放大器应用项目开发
741运算放大器
项目实践:使用所学的运算放大器知识,设计一款741运算放大器。
结合工具:熟练使用EDA软件和仿真工具,提升设计效率。
数模结合应用项目开发
循迹避障小车
项目实践:使用所学的数模电知识,设计一款循迹避障小车。
结合工具:熟练使用EDA软件和仿真工具,提升设计效率。
电源应用项目开发
直流稳压电源
项目实践:使用所学的电源知识,设计一款直流稳压电源。
结合工具:熟练使用EDA软件和仿真工具,提升设计效率。
单片机应用项目开发
低功耗8位单片机
51单片机温度电子时钟
项目实践:使用8位单片机,设计一款低功耗电子时钟。
结合工具:熟练使用EDA软件和仿真工具,提升设计效率。
ARM架构单片机
GD32简易数字示波器
项目实践:使用ARM单片机,设计一款ARM架构的示波器。
结合工具:熟练使用EDA软件和仿真工具,提升设计效率。
RISC 架构单片机
ESP12F小电视
项目实践:使用RISC-V单片机,设计一款RISC-V架构的WIFI小电视。
结合工具:熟练使用EDA软件和仿真工具,提升设计效率。


















































图1.1.33-1 插件铝电解电容
图1.1.33-2 钽电容



















图1.1.53 功率电感
图1.1.54 插件电感
图1.1.55 功率电感















图1.1.74-2 贴片二极管图
图1.1.74-2 贴片二极管图
图1.1.75 插件二极管引脚图







图1.1.105-1 TL072CDR FET输入运放图
图1.1.105-2 TL072CDR FET输入运放图
图1.1.106 MMBT5551-E 三极管图
MMBT5551-E 三极管图
图1.1.125 MCU芯片标识
图1.1.126 BGA153 EMMC芯片通用统一封装
图1.1.127 EMMC芯片标记点







图1.3.1 0603电阻图
图1.3.2 0805电容图





















